小学1 6年级英语单词 语法汇总 手机网易网
Core english 単語練習ノート 小6 英語塾用教材教師用テキスト問題集ワーク等販売しております中央教育研究所株式会社が運営する通販サイトネットショップです. 小学6年生 英語 の無料学習プリント復習2124 復習2124の問題.
小学6年生 英語 の無料学習プリント英語単語をかいてみましょう② 英語単語をかいてみましょうの問題②.
小 6 英語 問題. ちびふた englishは中学校の英語 教材プリント 無料ダウンロード サイトですちびむすドリルとふたば塾のコラボレーションにより教材サイト制作しています中学校で習う英語の基礎基本を学びやすいまとまりごとに編集した学習問題プリント集です. 無料ダウンロード 小 6 英語 問題 日语代替英语高考你必须知道的10个问题 小语种 近畿日本语 英語ドリル36年の英単語 無料ダウンロードドリルの.


英語ドリル 3 6年の英単語 無料ダウンロード ドリルの王様 大


英語ドリル 3 6年の英文法 無料ダウンロード ドリルの王様 大


2019年6月英语四级作文模板 问题解决型 沪江英语学习网


ちびむすドリル 小学生


2019下半年全国英语四六级笔试考试内容 2019管家管婆24特马王 香港马会


英语四六级翻译高分模板 考试得500 知乎


小学1 6年级英语单词 语法汇总 手机网易网


2018年下半年全国大学英语四六级成绩2月26日发布 手机新浪网


英语单词记不住 掌握新方法 10天永久掌握2000个单词 知乎


日语代替英语高考 你必须知道的10个问题 小语种 近畿日本语


干货五月英语备考弄清楚这两类问题年底至少多考20分 小锅子英语口语培训


科普 关于大学的英语四 六级所有问题都在这里了 考试


國家教育研究院電子報 Tasa國小六年級英語文試題分析


中南大一學生暑假做家教 得知五年級小學生獲獎榮譽後斷然辭職 雪花新聞


英语四级难度怎么样 又双叒叕增加了 腾讯新闻


记录学习英语的小日子 知乎


小学英语作文写作三大技巧 有你不知道的技巧


20xx 20xx学年度第一学期期末六年级英语试卷分析 Docx 三一文库


八月英语筑梦未来 市一中 八月英语 爱心支教团举办启动仪式并开讲第


小6 5分間復習プリント 英語 学力 集中力up 9784424286462


六年级鸽巢问题练习题 Doc 十八文库


敦煌cet


为什么6岁考小托福可以拿满分 你好奇的英语启蒙问题 答案在这里


4款主流点读笔评测 点读笔界的扫地僧原来是它 知乎


英语四级成绩单丢了怎么办 官方现身说法 小伙伴


头条文章


四六级口语考试可能纳入必考科目 热备资讯


一年一度的單字普測來囉 7 16 六 在崇蘭國小舉辦的單字普測


黃岡小狀元小學語文數學英語六年級下冊作業本達標卷口算速算解決問題


必備 錢麗英小學英語聽力100篇 閱讀100篇mp3音頻小學英語閱讀聽力小學


小学数学应用题 植树问题和平均数问题 上海爱智康


少儿编程要会英语吗 对英语水平有什么要求 妙小程 秒速时时彩福德


2019年12月大学英语六级口语考试时间是什么时候 环球青藤


干货五月英语备考弄清楚这两类问题年底至少多考20分 小锅子英语口语培训


小学生用英語学力テスト 育伸社


英语老教师直言 三字经记单词法 搞定小学6年单词


2019英語四六級成績查詢地址 四六級沒過會影響畢業嗎 英語四六級成績


买小i之前 您应该了解的十六件事 蓬 莱亲子之家 新浪博客


甩掉chinglish 6月第5期 天才英语人一洛基英语社区一提供免费英语


一条微信洗稿五六遍 福州一自媒体被约谈


三四年级英语12个问句和答句用12个英语问句合成一个句子 句子吧


这次 小编力挺王思聪 你呢 手机网易网


当四六级遇上神翻译来跟央视小编学英语


英語讀者劇場比賽準備 我就喜歡這樣的妳 痞客邦


英语六级作文分类范文 解决问题型 第五篇 外语教育网


小學英語1 6年級 單詞本 每天讓孩子記一點 英語絕對一飛衝天


肯特州立2月份起申请接受duolingo Test英语考试成绩 Kent State


新世纪版 一年级英语上册期中试题 中国教育在线


Niu 國際領袖英語研習營 Posts Facebook


新品英語童話小故事課后讀3 6年級英語課程標準小學英語無障礙學習叢書


分析英语翻译中常出现的问题及对策 Doc 文档编号 9277612 其他文档


官方正版 不能错过的英语启蒙 摘要书评试读 京东图书


英语四级真题答案公布 2018年12月大学英语四级听力答案 阅读答案 翻译


英语老教师直言 三字经记单词法 搞定小学6年单词


Wknpd46nm1ipsm


小學六年英語 危機四伏 小學特級英語教師總結對抗英語 策略


英语四级成绩单丢了怎么办 官方现身说法 小伙伴


七年级上册英语沪教版试题 松鼠文库


Yualxs小站教育第六小学英语教研组经验介绍 Doc 文档编号 29774815


没坐过飞机的小白 带着妈妈游曼谷6天 一念执着 十六番


斯图大学又添新变化 独家采访德国高校内部人士 为你揭示tu9频频更改


悟空问答 为什么努力了 还是过不了六级 7个回答


分享6个神奇的网站 在线写作 软件合集 奇妙问题 电影百科还有英语


紧急 2019英语四级报名入口高峰预警 主页


世界百强名校伯明翰大学接受cet 6级成绩 G5高校ucl认可duolingo英语


各位前辈请耐心解答下英语小白的德铁及其他问题 穷游问答


英语四六级通关秘诀全集 Doc 沃文网wodocx Com


英语四六级成绩什么时候出 2018下半年四级六级分数公布时间 手机闽南网


人教版点读笔新目标pep小学初中英语教材同步教材点读笔正品包邮原价


英语小白怎样提高英语口语水平 知乎


四六级万能翻译 不会做就用这三种方法 贤仕书店 微信公众号文章


对于lily英语 您可能想知道这些问题 上篇


长知识 100个成语俗语的英文翻译 你都知道吗 英语写作不够有内涵


四六级答案2018年12月英语四级真题及答案完整版大学英语四级听力真题


乾貨來了 中小學教師資格證考試教學設計大題實用套路 每日頭條


四六级没过 对找工作会有影响吗 广西人才网资讯中心


跟小小孩说英文电子版全6册超清pdf 音频 视频下载 兜得慧


改进教学方法提高学生英语思辨能力 Doc 三一文库


韋德幼兒兒童英語


2020春黄冈小状元达标卷6六年级下册语文数学英语全套共3本黄冈同步达标


小學奧數經典題應用題練習及答案解析 雪花新聞


英语老教师太厉害 自创英语单词 三字经 学生1天学完6年内容


甩掉chinglish 6月第5期 天才英语人一洛基英语社区一提供免费英语


请问英语专业四级成绩在网上可以查到吗 如果办理一张假的英语 报码室


迷你故事六学习验收及收获 Phoneix的博客 Csdn博客


山东省新泰市2017 2018学年六年级英语上学期第二次月考试题鲁教版五四


臺北市國小英語教學現況陳錦芬兒童英語教育系所國立臺北教育大學 Ppt


七年级上册英语沪教版试题 松鼠文库


英语高一v高一 阅读理解 分册高中 沈启智 湖的小小 作文专项 高中


为什么6岁考小托福可以拿满分 你好奇的英语启蒙问题 答案在这里萌芽


北京人大附中小学升初中面试题 热备资讯


俞敏洪 小學1000個英語短語 給孩子列印一份 6年成績不下98 壹讀


2019上半年四六级英语成绩支付宝怎么查询 北京本地宝


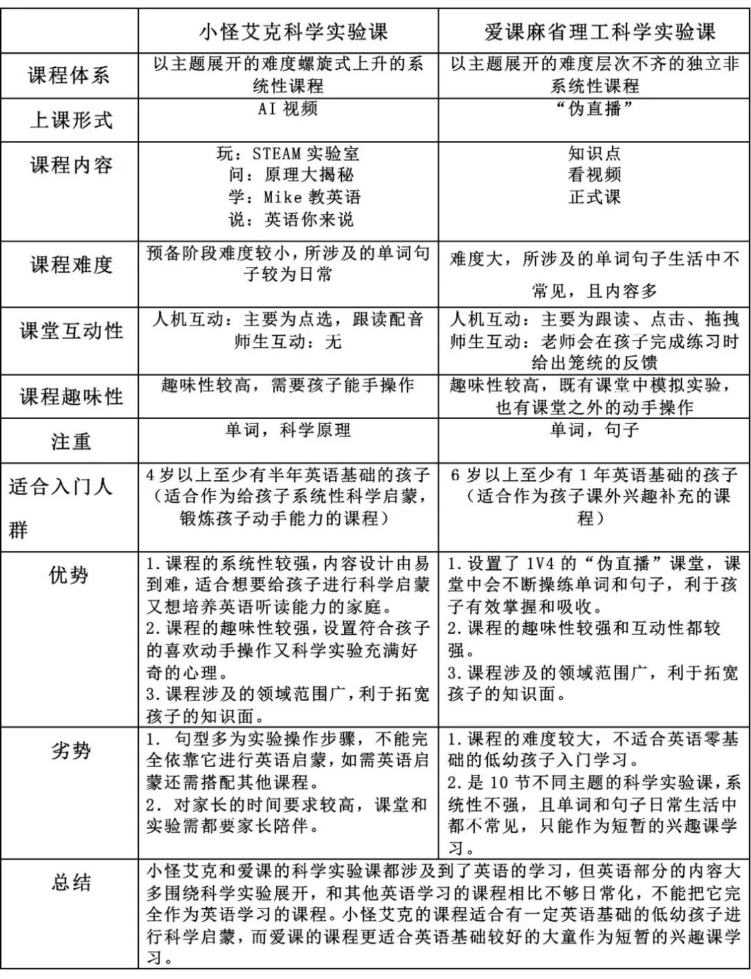
网课入门026 爱课vs小怪艾克 英语 Steam的课程 家长能事半功倍吗


大学英语六级考试小贴士下载安卓最新版 手机app官方版免费安装下载 豌豆荚


悟空问答 非常时期 苏州有的小学要家长签安全回家承诺书 途中出事


小题狂做 高二英语专项进阶 完形填空全国卷2018 小题狂做 恩波教育


中国少儿英语学习白皮书 英语学习低龄化成主流态势 中国教育在线


初級原版書第二期 通過這本小書學點英文 學會學習 英語學習筆記 微文庫


Esm7eyemvxqwqm


0 件のコメント:
コメントを投稿